MCE provides 50K Diversity Library (HY-L901) and 5K Scaffold Library (HY-L902), which are the most suitable starting libraries for phenotypic and target-based HTS to drive your chemistry screening project.
Screening Libraries | Chemicals & Biochemicals | Recombinant Proteins | Assay Kits | PCR | Signaling Pathways | Dyes | Inhibitors | HNMR, LC-MS, HPLC, Stability Testing
A representative diversity set.
The perfect balance of library size and compound diversity!
Each compound represents one unique scaffold.
One of the most cost-effective libraries.

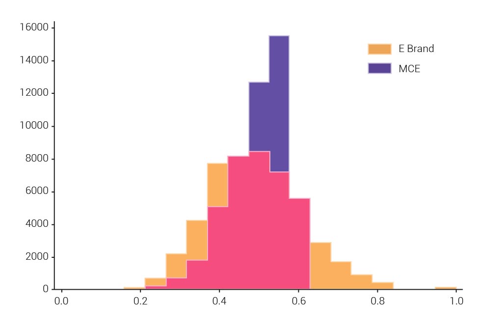
Figure 1: Comparison of tanimoto coefficient between E brand and MCE: ranges from 0 to +1 (where +1 is the highest similarity)

Screening Libraries | Chemicals & Biochemicals | Recombinant Proteins | Assay Kits | PCR | Signaling Pathways | Dyes | Inhibitors | HNMR, LC-MS, HPLC, Stability Testing
We gladly support you by keeping you updated on our latest products and developments